2015年上海視覺藝術學院招生簡章
上海視覺藝術學院(原復旦大學上海視覺藝術學院)是經國家教育部批準成立的藝術類本科院校。我校具有獨立頒發本科畢業文憑和授予學士學位的資質。
一、招生計劃
2015年,我校共有視覺傳達設計、產品設計、環境設計、藝術與科技、數字媒體藝術、動畫、攝影、廣播電視編導、播音與主持藝術、工藝美術、服裝與服飾設計、雕塑、繪畫、公共藝術、表演、文化產業管理等專業(含各專業方向),總計招生1040名(以教育主管部門批文為準)。
2015年,我校繼續開設“SIVA-德稻實驗班”(以下統一簡稱“實驗班”)。實驗班由我校與德稻教育機構聯合聘請的海外專家親自設計課程體系并領銜授課。開設專業包括產品設計(戰略設計與創新)、產品設計(可持續家具設計)、環境設計(生態建筑設計)、環境設計(主題環境設計)、視覺傳達設計(品牌識別與公共空間)、動畫(創意動畫)、藝術與科技(交互設計)、服裝與服飾設計(時裝·針織·運動)、表演(古典吉他)、文化產業管理(品牌戰略與管理)等專業。上述專業各招一個教學班,實驗班各專業(文化產業管理專業除外)需參加我校校考,面向全國各省市招生。
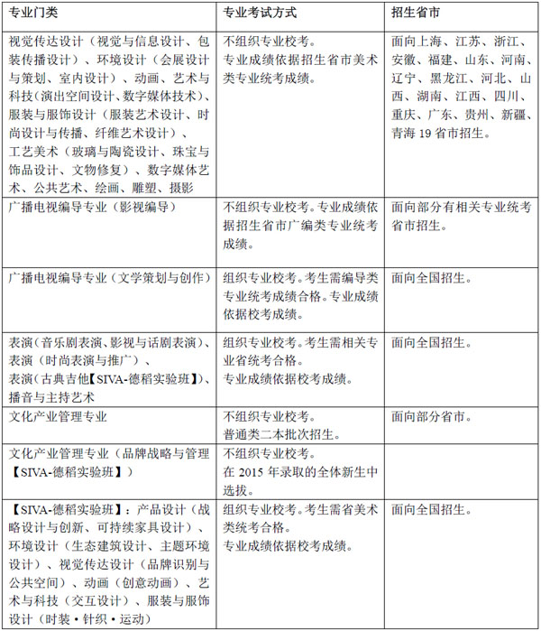
在我校2015年各招生專業中,視覺傳達設計、產品設計、環境設計、藝術與科技、數字媒體藝術、動畫、工藝美術、服裝與服飾設計、雕塑、繪畫、公共藝術專業(上述各專業,除SIVA-德稻實驗班外,下文統一簡稱美術類專業),需參加所在省市美術類統考,招生面向上海、江蘇、浙江、安徽、福建、山東、河南、遼寧、黑龍江、河北、山西、湖南、江西、四川、重慶、廣東、貴州、新疆、青海等共計19個省市;
攝影專業2015年我校作為美術類專業招生。如所在省市有攝影統考的考生需攝影統考合格,如沒有攝影統考,則需美術統考合格。
廣播電視編導專業分為“影視編導”、“文學策劃與創作”兩個方向。影視編導方向需參加所在省市編導類統考,文學策劃與創作方向需在編導統考合格的基礎上參加我校校考。如所在省市不設編導類統考,則只能報考我校廣播電視編導(文學策劃與創作)專業。
表演(音樂劇表演)、表演(影視與話劇表演)、表演(時尚表演與推廣)、播音與主持藝術專業需參加我校校考,面向全國各省市招生。如所在省市有統考要求的,需專業類統考合格。
文化產業管理專業含“文化策劃與管理”,“公共文化服務與管理”,“高爾夫運動與管理” ,“廣告設計與策劃”,“品牌戰略與管理(SIVA-德稻實驗班)”等方向,按照普通類招生,不設校考。
2015年我校各招生專業(方向)招生計劃如下:

、考試及報名辦法
根據教育部有關文件精神,我校可參照國內31所獨立設置本科藝術院校的藝術類本科專業招生辦法進行招生。據此,我校2015年各專業招生考試辦法規定如下:
1、專業考試及成績認定
凡報考我校各招生專業的考生,須參加當地省級招生部門組織的高等學校招生文化課統一考試和相應門類藝術專業考試(文化產業管理專業除外)。
在我校組織專業校考的省市,若有相應專業省級統考,考生應在專業統考合格的基礎上報考我校專業校考。 由我校組織相應專業校考的省市,錄取時專業成績以我校校考成績為依據;我校認可省級專業統考成績的省市,錄取時專業成績以省級專業統考成績為依據。各專業招生省市及專業考試類型見下表:

2、報考方式
參加藝術類專業省級統考的考生,報名及考試辦法根據各省市的相關招考規定進行。參加我校各考點藝術類專業校考的考生,須根據我校的規定進行報名和考試。2015年1月9日起可登錄我校網站首頁【招生在線】提前在我校網上報名,或者2015年春節后到北京、成都、上海設考點進行現場報名(請注意設考專業)。
SIVA-德稻實驗班僅在我校本部設立考點,需按要求提前提交相關報名材料。

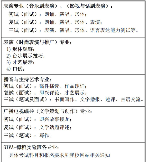
3、考試科目:2015年我校各校考專業考試科目信息如下(具體考試規程,請查閱我校網站公布的相關信息):

考試規程詳見:上海視覺藝術學院2015年校考專業招生考試規程
SIVA·德稻實驗班選撥流程詳見:上海視覺藝術學院2015年“SIVA·德稻實驗班”學生報名選拔流程
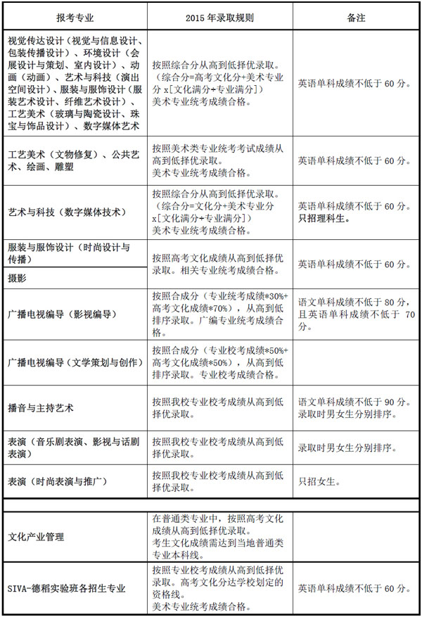
三、招生錄取規則
我校招生錄取工作按照教育部和上級教育部門的有關規定執行,按照公平、公正、公開的原則,堅持陽光招生。具體錄取規則如下:

相關說明:
1、上述錄取規則均以投檔考生專業考試成績合格(統考達藝術本科線)和高考文化課投檔成績達到本省市藝術類本科錄取控制線(文化產業管理專業需達到本省市普通類專業本科線)為前提。各省市高招辦或本校另有明確規定的,按有關規定執行。
2、我校組織專業校考的,各專業不作分省市計劃,按照錄取規則全國統一排序錄取。統一排序錄取的省市,將各省市文化成績(原始分數),按比例統一換算成750分,再按照錄取規則計入綜合分。除藝術與科技(數字媒體技術)專業外,其他各專業文理兼收,錄取時文化成績的計算不考慮文理科之間的分值差別。
3、美術類各專業錄取時,按專業大類(即專業考試方式及錄取規則相同的一類專業)統一劃線,在專業大類內部根據考生填報志愿進行專業方向調劑錄取。專業大類之間原則上不進行調劑錄取。只有在某一專業大類第一志愿生源不足的情況下,才會在報考其他美術專業大類的線下考生中進行擇優調劑。影視演藝類專業原則上不進行調劑錄取。只有在考生同時取得兩種專業的專業考試合格證,第一志愿未達錄取線,而所報第二專業志愿生源不足的情況下,才進行擇優調劑錄取。
4、我校認可美術類專業統考成績的省市,考生美術類專業統考成績在本省市當年全體美術考生中排名前50名以內并第一志愿報考我校的,文化分達線后,可報批審定后直接錄取(按高考文化成績排序錄取的專業和SIVA-德稻實驗班各專業除外)。錄取時英語單科要求可以從原標準降低5分。(符合要求的考生須在錄取一周前提出申請,并提供有效證明,未提供有效證明的不予考慮)
四、體檢標準
以教育部、衛生部和中國殘疾人聯合會制訂的《普通高等學校招生體檢工作指導意見》為基本依據。雕塑、廣播電視編導、攝影專業要求無色盲,其他各專業要求無色盲、無色弱。
五、學費和住宿費標準
經上海市物價局批準,我校2015年收費標準為:
學費:每生每年22,000元;
住宿費:每生每年1400元(4人一間)。
六、獎學金、貸學金、助學金及保障制度
我校設優秀學生獎學金、專項獎學金、經濟困難學生助學金等多種獎、助學金制度,并協助提供勤工助學機會。學生可按有關規定申請國家貸學金。學生可按規定享受上海市高校統一的學生基本醫療保障。同時,學校還將為在讀學生投保團體平安保險。
錄取考生中,美術統考成績在本省統考排名前50名以內,或文化分達普通類專業一本線,或獲得省部級專業大獎等,經學校招生領導小組審核認可,給予6000-22000元不等的新生獎學金。上述考生中,家庭經濟特別困難的,經審核確認還可享受住宿費免除優惠。在錄取中已享受優先政策的不再享受此政策。
七、招生咨詢
考生可登陸我校網站查閱相關信息,也可通過我校網上咨詢窗口進行網上咨詢。
本校網址:www.siva.edu.cn
實驗班報考信息,也可參考德稻教育機構網址:www.detaoma.com
招生熱線(工作時間):021-67823033、67823034
八、學校地址
上海市松江區文翔路2200號(松江大學園區內)
郵政編碼:201620
上海視覺藝術學院
2015年1月 9日
*本招生章程的解釋權歸上海視覺藝術學院。
掃碼關注,實時發布,藝考路上與您一起同行
















